國立東華大學 原住民民族學院學士班聯合招生 115 學年度『單獨招生』指定繳交資料及準備指引
國立東華大學 原住民民族學院學士班聯合招生
115 學年度『單獨招生』指定繳交資料及準備指引
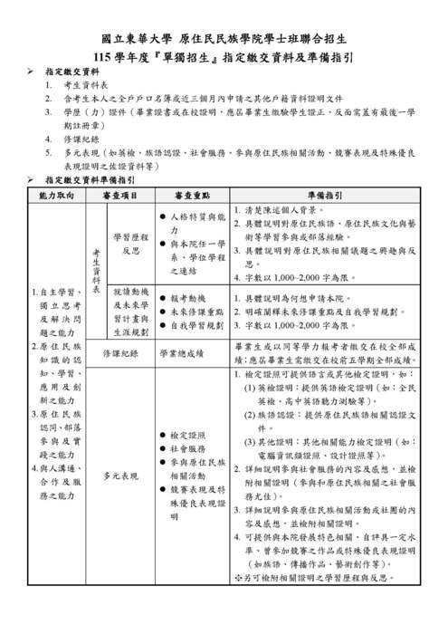
➢ 指定繳交資料
1. 考生資料表
2. 含考生本人之全戶戶口名簿或近三個月內申請之其他戶籍資料證明文件
3. 學歷(力)證件(畢業證書或在校證明,應屆畢業生繳驗學生證正、反面需蓋有最後一學
期註冊章)
4. 修課紀錄
5. 多元表現(如英檢、族語認證、社會服務、參與原住民族相關活動、競賽表現及特殊優良
表現證明之佐證資料等)
➢ 指定繳交資料準備指引
如附件表格
瀏覽數:
